一站式法律咨询服务平台法议网欢迎您!
咨询热线

137-5100-6692

法律
在线法律咨询
将会有专业律师为您解答疑惑
首页 / 法律 / 刑事诉讼法 / 刑事诉讼法
关于《中华人民共和国刑法修正案(十一)(草案)》的说明
刑事诉讼法 2792 时间:2021-01-12

关于《中华人民共和国刑法修正案(十一)(草案)》的说明
全国人大常委会

(2020年7月3日)


  一、修改刑法的总体思路
  本届全国人大常委会以来,全国人大常委会法制工作委员会按照党中央决策部署和全国人大常委会立法规划安排,认真学习贯彻党中央有关要求,研究落实具体方案,针对实践中的新情况、新问题和各方面提出的意见建议,深入调查研究,会同中央依法治国办、中央政法委、最高人民法院、最高人民检察院、公安部、司法部以及国务院有关部门反复研究沟通,广泛听取各方面意见,对主要问题取得共识,形成了《中华人民共和国刑法修正案(十一)(草案)》。


  这次刑法修改的总体思路:

一是,坚决贯彻落实党中央决策部署,将党中央决策转化为法律制度。紧紧围绕保障党和国家重大战略目标实现、保障改革开放成果和建设法治中国、平安中国的要求,更加注重统筹发挥好刑法对经济社会生活的规范保障、引领推动作用。
二是,坚持以人民为中心,适应新时代人民群众日益增长的美好生活需要,围绕坚决打好“三大攻坚战”,加强保护人民群众生命财产安全,特别是有关安全生产、食品药品、环境、公共卫生等涉及公共、民生领域的基本安全、重大安全。
三是,进一步贯彻宽严相济刑事政策,适应国家治理体系和治理能力现代化的要求,把握犯罪产生、发展和预防惩治的规律,注重社会系统治理和综合施策。对社会危害严重的犯罪保持高压态势,对一些社会危害较轻,或者有从轻情节的犯罪,留下从宽处置的余地和空间;对能够通过行政、民事责任和经济社会管理等手段有效解决的矛盾,不作为犯罪处理,防止内部矛盾激化,避免不必要的刑罚扩张。
四是,坚持问题导向,针对实践中反映的突出问题,及时对刑法作出调整。坚持“立得住、行得通、真管用”,避免偏离实践导向的修改,维护法律的权威和严肃有效执行。同时,坚持从我国国情出发,立足我国社会治理实践。

  二、草案的主要内容
  这次修正案涉及六个方面,共修改补充刑法30条。


  (一)加大对安全生产犯罪的预防惩治
  为进一步强化对劳动者生命安全的保障,维护生产安全,拟对刑法作出以下修改补充:
  一是,对社会反映突出的高空抛物、妨害公共交通工具安全驾驶的犯罪进一步作出明确规定,维护人民群众“头顶上的安全”和“出行安全”。
  二是,提高重大责任事故类犯罪的刑罚,对明知存在重大事故隐患而拒不排除,仍冒险组织作业,造成严重后果的事故类犯罪加大刑罚力度。
  三是,刑事处罚阶段适当前移,针对实践中的突出情况,规定对具有导致严重后果发生的现实危险的三项多发易发安全生产违法违规情形,追究刑事责任。


  (二)完善惩治食品药品犯罪规定
  为进一步强化食品药品安全,保护人民群众安全,与药品管理法等法律作好衔接,拟对刑法作以下修改完善:
  一是,在药品管理法对假劣药的范围做出调整以后,保持对涉药品犯罪惩治力度不减,考虑到实践中“黑作坊”生产、销售药品的严重危害,规定与生产、销售假药罪同等处罚。
  二是,总结长春长生疫苗事件等案件经验教训,与修改后的药品管理法进一步衔接,将一些此前以假药论的情形以及违反药品生产质量管理规范的行为等单独规定为一类犯罪。
  三是,修改食品监管渎职犯罪,增加药品监管渎职犯罪,进一步细化食品药品渎职犯罪情形,增强操作性和适用性。


  (三)完善破坏金融秩序犯罪规定
  为进一步防范化解金融风险,保障金融改革,维护金融秩序,保护人民群众利益,拟进一步完善刑法有关规定:
  一是,完善证券犯罪规定。与以信息披露为核心的证券发行注册制改革相适应,保障注册制改革顺利推进,维护证券市场秩序和投资者利益,提高欺诈发行股票、债券罪和违规披露、不披露重要信息罪的刑罚,明确控股股东、实际控制人的刑事责任,同时加大对保荐等中介机构在证券发行、重大资产交易中提供虚假证明文件等犯罪的惩治力度,提高资本市场违法违规成本。
  二是,从严惩处非法集资犯罪。针对实践中不法分子借互联网金融名义从事网络非法集资,严重扰乱经济金融秩序和极大侵害人民群众财产的情况,将非法吸收公众存款罪的法定最高刑由十年有期徒刑提高到十五年,调整集资诈骗罪的刑罚结构,加大对非法集资犯罪的惩处力度。
  三是,严厉惩处非法讨债行为。总结“扫黑除恶”专项斗争实践经验,将采取暴力、“软暴力”等手段催收高利放贷产生的债务以及其他法律不予保护的债务,并以此为业的行为规定为犯罪。


  (四)加强企业产权刑法保护
  为进一步加强企业产权保护和优化营商环境,拟对刑法作出以下修改:
  一是,加大惩治民营企业内部发生的侵害民营企业财产的犯罪。进一步提高和调整职务侵占罪、非国家工作人员受贿罪、挪用资金罪的刑罚配置,落实产权平等保护精神。另外,总结实践中依法纠正的企业产权保护案件经验,考虑到民营企业发展和内部治理的实际情况,规定挪用资金在被提起公诉前退还的,可以从轻或者减轻处罚。
  二是,修改骗取贷款、票据承兑、金融票证罪入罪门槛规定,对由于“融资门槛高”、“融资难”等原因,民营企业因生产经营需要,在融资过程中虽然有一些违规行为,但并没有诈骗目的,最后未给银行造成重大损失的,一般不作为犯罪处理。
  三是,修改侵犯商业秘密罪入罪门槛,进一步提高刑罚,加强对侵犯商业秘密犯罪的惩处。同时,增加规定商业间谍犯罪。


  (五)强化公共卫生刑事法治保障
  为保护公共卫生安全,总结新冠肺炎疫情防控经验和需要,与野生动物保护法、生物安全法、传染病防治法等法律的修改制定相衔接,拟对刑法作出以下修改补充:
  一是,修改妨害传染病防治罪,进一步明确新冠肺炎等依法确定的采取甲类传染病管理措施的传染病,属于本罪调整范围,补充完善构成犯罪的情形,增加规定了拒绝执行人民政府依法提出的预防控制措施,非法出售、运输疫区被污染物品等犯罪行为。
  二是,维护国家安全和生物安全,防范生物威胁,与生物安全法衔接,增加规定了三类犯罪行为:非法从事人体基因编辑、克隆胚胎的犯罪;严重危害国家人类遗传资源安全的犯罪;非法处置外来入侵物种的犯罪等。
  三是,将以食用为目的非法猎捕、收购、运输、出售除珍贵、濒危野生动物和“三有野生动物”以外的陆生野生动物,情节严重的行为增加规定为犯罪,从源头上防范和控制重大公共卫生安全风险。


  (六)其他修改完善
  一是,维护社会主义核心价值观,保护英雄烈士名誉,与英雄烈士保护法相衔接,将侮辱、诽谤英雄烈士的行为明确规定为犯罪。
  二是,加大对污染环境罪的惩处力度,增加规定在国家级自然保护区非法开垦、开发或者修建建筑物等严重破坏自然保护区生态环境资源的犯罪。
  三是,适应军队改革情况,对军人违反职责罪的主体范围作出完善,明确军队文职人员适用军人违反职责罪规定。另外,根据军事犯罪审判实践和需要,进一步调整为境外窃取、刺探、收买、非法提供军事秘密罪的刑罚结构,保持罪刑均衡。
  在调研和征求意见过程中,有关方面还提出了其他一些修改刑法的建议。考虑到这些问题,有的各方面认识还不一致,需要进一步研究论证;有的可以适用刑法其他规定惩处;有的可以在法律适用中进一步明确,未列入本草案。



    刑法修正案(十一)(草案)二审的说明



刑法修正案(十一)草案13日提请十三届全国人大常委会进行二次审议。针对低龄未成年人实施犯罪、从事收养看护等特殊职责人员性侵未成年人、暴力袭警、冒名顶替上大学、强迫运动员使用兴奋剂等社会热点问题,草案二审稿进一步织密法网保护民众权益,包括拟降低最低刑责年龄、对暴力袭警单独入刑、将冒名顶替上大学行为入刑,将组织、强迫运动员使用兴奋剂认定为犯罪等。


来源 | 新华网


12至14岁犯故意杀人罪情节恶劣拟负刑责


近年来低龄未成年人实施严重犯罪的案件时有发生,引发社会关注。经会同有关方面反复研究,草案二审稿采取了“两条腿走路”的方式:


草案二审稿规定,在特定情形下,经特别程序,对法定最低刑事责任年龄作个别下调,在刑法第十七条中规定:已满十二周岁不满十四周岁的人,犯故意杀人、故意伤害罪,致人死亡,情节恶劣的,经最高人民检察院核准,应当负刑事责任。


同时草案二审稿统筹考虑刑法修改和预防未成年人犯罪法修改相关问题,将收容教养修改为专门矫治教育。规定:“因不满十六周岁不予刑事处罚的,责令他的家长或者监护人加以管教;在必要的时候,依法进行专门矫治教育。”


刑法拟明确规定监护、收养等人员性侵犯罪


针对实践中性侵害未成年人等涉未成年人犯罪案件较为突出的问题,草案二审稿作了多处补充完善:


一是修改奸淫幼女犯罪,对奸淫不满十周岁的幼女或者造成幼女伤害等严重情形明确适用更重刑罚。


二是增加特殊职责人员性侵犯罪,对负有监护、收养、看护、教育、医疗等特殊职责人员,与已满十四周岁不满十六周岁未成年女性发生性关系的,不论未成年人是否同意,都应追究刑事责任。


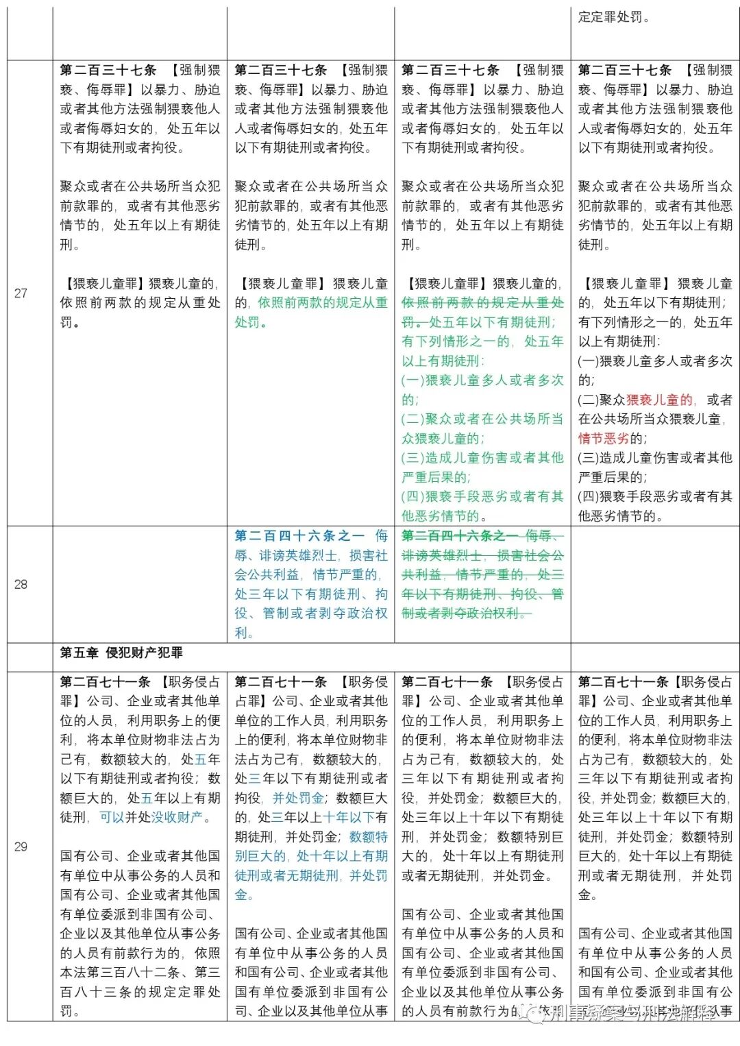
三是修改猥亵儿童罪,进一步明确对猥亵儿童罪适用更重刑罚的具体情形。包括:猥亵儿童多人或者多次的;聚众或者在公共场所猥亵儿童的;造成儿童伤害或者其他严重后果的;猥亵手段恶劣或者有其他恶劣情节的。


将实施一些严重犯罪后的“自洗钱”明确为犯罪


为进一步发挥刑法对防范化解金融风险、维护金融秩序的重要作用,草案二审稿加大对有关金融犯罪惩治力度。


草案二审稿修改洗钱罪,将实施一些严重犯罪后的“自洗钱”明确为犯罪,同时完善有关洗钱行为方式,增加地下钱庄通过“支付”结算方式洗钱等。


作上述修改后,刑法第一百九十一条、第三百一十二条等规定的洗钱犯罪的上游犯罪包含所有犯罪,“自洗钱”也可单独定罪。为有关部门有效预防、惩治洗钱违法犯罪以及境外追逃追赃提供充足的法律保障。


此外,草案二审稿针对新情况,补充完善了操纵证券、期货市场罪的情形,进一步严密刑事法网。同时,加大对单位犯集资诈骗罪的处罚力度,并相应修改刑法第两百条规定。


拟对暴力袭警行为增加单独的法定刑


为进一步加强对袭警行为的预防、惩治,草案对暴力袭击正在依法执行公务人民警察的行为增加单独的法定刑。


有的人大常委会委员、部门建议从法律上进一步加强对袭警行为的预防、惩治,修改刑法第二百七十七条第五款规定的“暴力袭击正在依法执行公务的人民警察”依照妨害公务罪从重处罚的规定,增加单独的法定刑。同时,针对使用枪支、管制刀具或者驾驶机动车撞击等严重暴力袭警行为,增加规定更重的处罚。全国人大宪法和法律委员会经研究,建议采纳上述见。


将冒名顶替上大学行为认定为犯罪


根据草案,冒名顶替上大学行为拟被认定为犯罪。

一些人大常委会组成人员、部门、地方和社会公众提出,社会上发生的冒名顶替上大学等事件,严重损害他人利益,破坏教育公平和社会公平正义底线,应当专门规定为犯罪。全国人大宪法和法律委员会经研究,建议采纳上述意见,将盗用、冒用他人身份,顶替他人取得高等学历教育入学资格、公务员录用资格、就业安置待遇的行为规定为犯罪,同时规定组织、指使他人实施的,从重处罚。


境外赌场人员组织、招揽我国公民出境赌博犯罪拟入刑


草案拟修改赌博犯罪规定,加大处罚力度。


近年来跨境赌博违法犯罪严重,致使大量资金外流等,严重损害国家形象和经济安全。


针对此,刑法修正案(十一)草案二审稿作出修改,拟进一步调整开设赌场罪的刑罚配置,同时增加境外赌场人员组织、招揽我国公民出境赌博犯罪。


拟将组织、强迫运动员使用兴奋剂等入刑


草案针对有关兴奋剂违规行为,拟增加相应规定。


有的部门提出,有关兴奋剂违规行为严重损害国家形象,破坏体育竞赛公平竞争,严重损害运动员身心健康,建议将组织、强迫运动员使用兴奋剂,以及引诱、教唆、欺骗运动员使用兴奋剂参加国内、国际重大体育竞赛,或者向其提供兴奋剂等严重情形规定为犯罪。


针对此,刑法修正案(十一)草案二审稿拟在刑法第三百五十五条后增加一条,作相应规定。






刑法修正案(十一)(草案)三审的说明


12月22日,十三届全国人大常委会第二十四次会议审议了刑法修正案(十一)草案。此次为第三次审议。宪法和法律委员会副主任委员周光权对草案作了说明。


周光权说,草案二审稿规定,“已满十二周岁不满十四周岁的人,犯故意杀人、故意伤害罪,致人死亡,情节恶劣的,经最高人民检察院核准,应当负刑事责任。”有的常委会组成人员、全国人大代表提出,本款规定限于致人死亡的情形,对使用特别残忍手段致人重伤造成严重残疾的,也应追究刑事责任。三审稿修改为“已满十二周岁不满十四周岁的人,犯故意杀人、故意伤害罪,致人死亡或者以特别残忍手段致人重伤造成严重残疾,情节恶劣,经最高人民检察院核准追诉的,应当负刑事责任。”


为贯彻落实党中央关于进一步强化知识产权保护的要求,根据当前实践需要,与修改后的著作权法、商标法等衔接,有必要对刑法有关知识产权犯罪的规定作进一步修改完善。三审稿建议对刑法假冒注册商标罪、销售假冒注册商标的商品罪、非法制造销售非法制造的注册商标标识罪、侵犯著作权罪、销售侵权复制品罪等有关规定作出修改完善:一是适当提高五个犯罪的刑罚,进一步加大惩治力度。二是根据实践需要,与修改后的著作权法、商标法等衔接,增加侵犯服务商标犯罪规定,完善侵犯著作权罪中作品种类、侵权情形、有关表演者权等邻接权的规定。三是完善有关犯罪门槛规定,将销售假冒注册商标的商品罪、销售侵权复制品罪定罪量刑的标准修改为违法所得数额加情节。此外,还对二审稿有关侵犯商业秘密罪的规定作了进一步修改完善,增加单位实施商业间谍犯罪刑事责任的规定。


针对社会关注的盗用、冒用他人身份顶替上学等问题,草案二审稿增加了盗用、冒用他人身份,顶替他人取得的高等学历教育入学资格、公务员录用资格、就业安置待遇的犯罪。有的常委会组成人员建议对国家机关工作人员组织、指使或者帮助实施冒名顶替的行为进一步明确法律适用和从严惩处。三审稿增加规定:国家机关工作人员有前两款行为,又构成其他犯罪的,依照数罪并罚的规定处罚。

(来源:中国人大网)



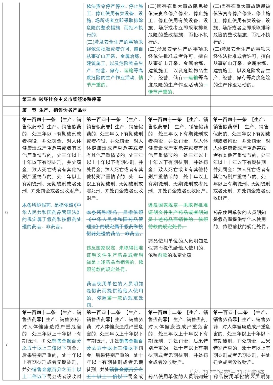
附三次审议及与原刑法条文对照表(来源:刑法一本通)



刑法修正案(十一)法条各次修订对比


来源:公众号“刑事疑案与刑法解释

说明:蓝字表示草案一审稿修改内容;绿字表示草案二审稿修改内容;红字表示第三次审议稿(修正案正文)修改内容。




 

 

原刑法条文

修正案(十一)草案

一次审议稿

修正案(十一)草案

二次审议稿

修正案(十一)

第十七条 已满十六周岁的人犯罪,应当负刑事责任。

 

已满十四周岁不满十六周岁的人,犯故意杀人、故意伤害致人重伤或者死亡、强奸、抢劫、贩卖毒品、放火、爆炸、投毒罪的,应当负刑事责任。

 

已满十四周岁不满十八周岁的人犯罪,应当从轻或者减轻处罚。

 

因不满十六周岁不予刑事处罚的,责令他的家长或者监护人加以管教;在必要的时候,也可以由政府收容教养。

第十七条 已满十六周岁的人犯罪,应当负刑事责任。

 

已满十四周岁不满十六周岁的人,犯故意杀人、故意伤害致人重伤或者死亡、强奸、抢劫、贩卖毒品、放火、爆炸、投放危险物质罪的,应当负刑事责任。

 

已满十四周岁不满十八周岁的人犯罪,应当从轻或者减轻处罚。

 

因不满十六周岁不予刑事处罚的,责令他的家长或者监护人加以管教;在必要的时候,也可以由政府收容教养。

第十七条【刑事责任年龄】已满十六周岁的人犯罪,应当负刑事责任。

 

已满十四周岁不满十六周岁的人,犯故意杀人、故意伤害致人重伤或者死亡、强奸、抢劫、贩卖毒品、放火、爆炸、投放危险物质罪的,应当负刑事责任。

 

已满十二周岁不满十四周岁的人,犯故意杀人、故意伤害罪,致人死亡,情节恶劣的,经最高人民检察院核准,应当负刑事责任。

 

已满十四周岁不满十八周岁的人犯罪,应当从轻或者减轻处罚。

 

对依照前三款规定追究刑事责任的不满十八周岁的人,应当从轻或者减轻处罚。

 

因不满十六周岁不予刑事处罚的,责令他的家长或者监护人加以管教;在必要的时候,也可以由政府收容教养。依法进行专门矫治教育。

 

第十七条 已满十六周岁的人犯罪,应当负刑事责任。

已满十四周岁不满十六周岁的人,犯故意杀人、故意伤害致人重伤或者死亡、强奸、抢劫、贩卖毒品、放火、爆炸、投放危险物质罪的,应当负刑事责任。

 

已满十二周岁不满十四周岁的人,犯故意杀人、故意伤害罪,致人死亡或者以特别残忍手段致人重伤造成严重残疾,情节恶劣,经最高人民检察院核准追诉的,应当负刑事责任。

 

对依照前三款规定追究刑事责任的不满十八周岁的人,应当从轻或者减轻处罚。

因不满十六周岁不予刑事处罚的,责令其父母或者其他监护人加以管教;在必要的时候,依法进行专门矫治教育

 

图片

图片

图片

图片

图片

图片

图片

图片

图片

图片

图片

图片

图片

图片

图片

图片

图片

图片


网站声明:深圳张磊律师网以学习交流为目的,整合政府官网及互联网相关知识,包括但不限于知识、案例、范本和法规等。如果涉及版权、商誉等问题,请提交问题、链接及权属信息,我们将第一时间核实后根据相关法律规定及时给予处理。本文仅供交流学习,若侵犯到您的权益,敬请告知删除。
相关阅读 更多

2021

01/12

顶部

  • 简单便捷

    足不出户咨询律师

  • 金牌服务

    一对一专属顾问7*24小时金牌服务

  • 信息保密

    个人信息安全有保障

  • 电话咨询

    快速通话,高效解答

  • 热线:137-5100-6692(微信同号)

    地址:广东省深圳市福田区深南大道1003号大中华国际金融中心A座7层701室

    Copyright © 2020 深圳市法商法务咨询有限公司 版权所有粤ICP备2020092935号

    粤公网安备 44030602005839号

    分享-微信 ×