一站式法律咨询服务平台法议网欢迎您!
咨询热线

137-5100-6692

公司纠纷
在线法律咨询
将会有专业律师为您解答疑惑
首页 / 公司纠纷 / 公司设立 / 发起人责任纠纷
公司法实务系列(一)——公司设立纠纷案件法律问题与诉讼操作指南
发起人责任纠纷 8930 时间:2022-10-28

(图片来源于网络)



摘要

本文对已有的公司设立纠纷案件分类方式评析,并与公司设立纠纷案件进行区分后,根据审判实务和法院案例创新地将公司设立纠纷案件划分为公司设立协议纠纷、因先公司合同引发纠纷、发起人向公司请求承担垫付费用引发的纠纷。同时在探讨公司设立无效和撤销基础上,重点对公司设立纠纷案件遇到的法律难点一一进行剖析,并从诉讼角度对公司设立纠纷案件实务操作中各诉讼元素进行了操作提示。


关键词

公司设立纠纷  设立中公司  发起人  设立协议




公司设立纠纷概述


(一)公司设立

1.公司设立定义

公司设立,是指发起人依照法律规定的条件和程序,为组建公司并使其具备法人资格而依法完成的一系列法律行为的总称[1]。根据最高人民法院《关于适用<中华人民共和国公司法>若干问题的规定(三)》(以下简称《公司法司法解释三》)第1条,发起人既可以是股份有限公司的发起人和认股人,也可以是有限责任公司设立时的股东。


2.设立阶段法律行为分类

根据发起人实施的公司设立行为是否必备,可将公司设立阶段完成的法律行为分为必备的法律行为和非必备的法律行为,必备的法律行为是为了满足《公司法》第23条的行为,包括:确定发起人、确定公司的注册资本、实物资产评估、制定公司章程、设置公司组织机构、确定公司住所、办理公司登记手续。非必备的法律行为包括购买(租赁)厂房、购买原材料、签订劳动合同等行为。此外,为特殊目的设立的公司,还需要实施实现特殊目的必备行为。设立特殊行业公司,还需要主管机关的批准。


根据发起人实施的公司设立行为而形成的法律关系,又可将设立阶段完成的法律行为分为内部法律行为和外部法律行为,内部法律行为即发起人、出资人之间形成的法律关系行为,外部行为是发起人为了使公司具备成立的条件,对外签订合同,用以筹备资金、租用场地、购买设备或者办公用品等法律行为。


3.设立中公司的性质

设立中公司是一个向法人形式过渡的组织,具有合伙性质,但不具有法人资格,学术界对其法律性质有无权利能力学说[2]、合伙说[3]、折中说[4]和非法人团体[5]说。《公司法司法解释三》第1条首提设立中公司的概念,规定了发起人可以以设立中公司名义签订合同,但同时在第2条、第3条又规定公司债权人只有在公司成立后才能向公司主张权利,在公司未成立情况下,债权人提起诉讼对象只能是全体或者部分发起人,故该司法解释确认设立中公司不拥有民事主体资格,不具有民事权利能力和民事行为能力,不能作为诉讼主体参与诉讼。


(二)公司设立纠纷

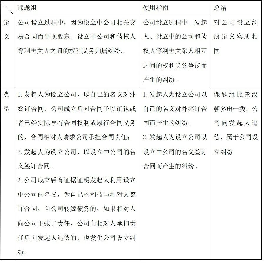
公司设立纠纷是指公司设立过程中,发起人、设立中的公司和债权人等利害关系人因相互之间的权利义务争议而产生的纠纷。[6]该类案件最大的特点是该案由经常被其他案由所吸收,且多与发起人责任纠纷案由竞合。


公司设立纠纷是2011年《民事案件案由规定》修订时增加的新案由,该类纠纷在《民事案件案由规定》中为三级案由,编号第251。中国裁判文书网中该民事案由案例1091件,其中最高法院5件,高级法院50件,中级法院277件,基层法院758件。[7]这些案例基本都是因为设立协议(发起人协议)引发的纠纷。



公司设立纠纷的认定


(一)公司设立纠纷与发起人责任纠纷划分的困惑

1.典型资料就公司设立纠纷与发起人责任纠纷定义及分类

对公司设立纠纷和发起人责任纠纷划分最典型和常被引用的是奚晓明主编最高人民法院民事案件案由规定课题组编著《最高人民法院民事案件案由规定理解与适用》(以下简称“课题组”)和汉景朝主编《民事案件案由新释新解与使用指南》(以下简称“使用指南”),为此我们对二者进行对比。


(1)公司设立纠纷定义及类型

图片

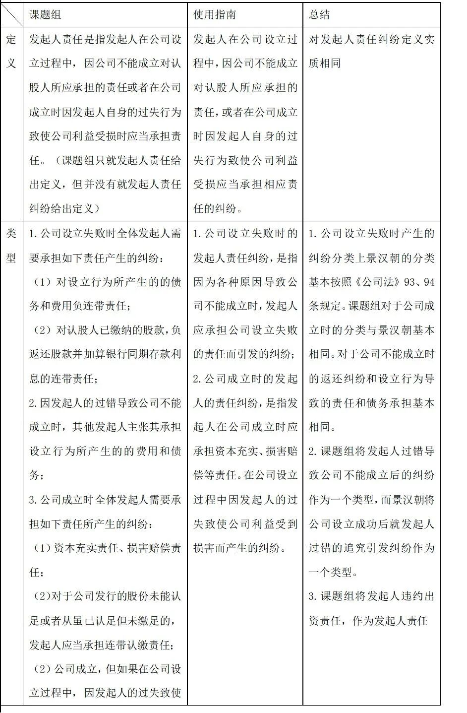
(2)发起人责任纠纷定义及类型

图片



2. 公司设立纠纷类型划分的困惑

笔者对上述定义和类型划分进一步研读后,感觉有如下困惑:

第一,“课题组”和“使用指南”都将发起人以自己名义和以设立中公司名义对外签订合同引起纠纷作为公司设立纠纷的一个类型,但在实务中基本都被其他案由所吸收,并没有形成一个单独的案由,所以如果如此划分,等于这个类型内容是空的。


第二,发起人以自己名义和以设立中公司名义对外签订合同还是有很大区别,前者在合同相对人可以选择缔约发起人还是公司为合同相对方,后者合同相对人没有选择权,在公司成立情况下,要求公司承担合同义务,公司未成立情况下,要求全体发起人承担责任。而合同未成立情况下,发起人应当承担法律明确规定的责任,应为发起人责任纠纷。


第三,“课题组”和“使用指南”均将发起人因过失致使公司利益受到损害时应承担的赔偿责任归入发起人责任纠纷,而没有提及发起人故意致使公司利益受损害时应承担的赔偿责任。笔者认为这两种类型主观上一个是故意,一个是过失,而主观状态不应该影响案由的确定,故这两种类型纠纷均应适用发起人责任纠纷。


第四,公司向为了自己利益签订合同的发起人追偿引发的纠纷,及发起人因公司成立后拒绝承担发起人为设立公司垫付的费用发生纠纷,都应看作是公司与发起人之间的纠纷,“课题组”确定前者为公司设立纠纷,但二个资料都没有提及后者,笔者认为二者均应是发起人责任纠纷。


第五,“课题组”将发起人自身违约出资的,无论公司是否成立,请求发起人承担违约责任纠纷均归入发起人责任纠纷不太合适。首先,发起人责任纠纷应该是法律明确的责任,而不是基于合同的责任;其次,如果是履约发起人按照《公司法》83条第2款向违约发起人提起的出资违约纠纷,应是发起人间就设立协议发生纠纷,应该归入公司设立纠纷,而不是发起人责任纠纷。最后,如果是公司提起出资违约,可以是发起人责任纠纷,但因为出资的特殊性,故该纠纷应被股东出资纠纷吸收。


公司设立纠纷类型


通过以上事实和分析可见,理论界和实务界对公司设立纠纷和发起人责任纠纷分类的边界不是很清晰。笔者在此根据审判实务和法院案例将公司设立纠纷案件划分为三类。


(一)公司设立协议纠纷

公司设立是发起人为组建公司并使其具有法人资格而完成的一系列法律行为,那么发起人之间签订设立协议,或者以其他方式形成的合意则是公司设立的前提。我国《公司法》只规定了股份有限责任公司的发起人应当签订发起人协议,明确各自在公司设立过程中的权利和义务,对于有限责任公司来说,法律并没有要求必须签订公司设立协议。虽然公司设立协议名称是多种多样的,但如果协议的目的是设立公司,内容也是就设立公司进行的分工,则可确定为公司设立协议。通过查询北大法宝、中国裁判文书网,公司设立纠纷大多数案例都是因公司设立协议引发的纠纷,顺应实务,笔者将公司设立协议本身引发的纠纷列入公司设立纠纷第一大类型。发起人协议虽然是合同,但该类纠纷并不属于单纯的合同纠纷,系发起人在公司设立过程中因相互的权利义务争议而产生的纠纷,故除了受合同法调整外,也受公司法调整,公司设立协议纠纷根据各方当事人对设立协议的诉求,又可分为设立协议撤销、无效、解除、履行和违约纠纷。


实践中要注意的是发起人出资违约情况下的案由选择。公司成立后,如有发起人没有按照设立协议约定履行出资义务,公司和其他履行出资义务的发起人股东均可以起诉未履行出资义务的股东。如由其他发起人起诉没有履行出资义务的发起人,其依据的是设立协议,案由应是设立协议引发的公司设立纠纷,如是公司起诉发起人股东,依据的是《公司法》相关规定,则案由应是股东出资纠纷。


(二)因先公司合同引发纠纷

先公司合同是指发起人在公司筹备阶段与第三人签订的涉及未来成立的公司的外部合同。如为取得房屋租赁权订立的房屋租赁合同,为建造或装修办公场所订立的装饰装修合同,为购买机器、设备和附属物订立的买卖合同等。《公司法司法解释三》第1条和第3条,将该类合同确定为发起人为设立公司以自己的名义对外签订合同而产生的纠纷和发起人为设立公司以设立中的公司的名义签订合同而产生的纠纷两种类型。


先公司合同有四大特点:一是签订时间的特殊性,即在公司设立阶段签订的,从发起人之间签订发起人协议之日起,至公司取得营业执照之日止;二是合同当事人的不确定性。发起人作为设立公司的机关,有可能是以自己名义签订,也有可能是以设立中的公司签订,公司成立后,合同相对方也有选择缔约发起人还是公司承担责任的权利;三是虽然此类合同是发起人与第三人签订,但形成的却不是公司设立协议,而是特定的法律关系合同,故这类合同纠纷只是在纠纷的主体认定上适用公司设立纠纷的法律关系,而纠纷的本身应按照特定法律关系来确定案由,或者说此类公司设立纠纷案件的案由被其他案由所吸收。也是鉴于此,在本文只在第二部分讨论该类纠纷,且也只讨论纠纷的主体认定问题,不再将该类纠纷作为第三部分的实务操作与注意事项讨论的内容。


虽然笔者认为先公司合同纠纷是否应列入公司设立纠纷还是一个值得探讨的问题,但“课题组”和“使用指南”均将此类合同纠纷列入公司设立纠纷的一个重要类型,为此笔者也将该类合同纠纷列入公司设立纠纷。但同时笔者认为此类合同纠纷中的“发起人为设立公司以设立中的公司的名义签订合同后,公司未能成立,合同相对方要求发起人(不仅仅是缔约发起人)承担责任的纠纷”的类型应归入发起人责任纠纷,因为该类型的合同主体是设立中的公司,各发起人均不是合同的相对方,在公司未能成立情况下,原告要求全体或者部分发起人承担责任的依据是发起人责任,此时各发起人承担的责任是相同,互为连带责任。当然这种分析不影响该类纠纷也同样被其他案由所吸收。


(三)发起人向公司请求承担垫付费用引发的纠纷

公司设立阶段,涉及三类主体:公司、发起人和第三人。从纠纷发生主体角度考虑,公司设立纠纷第一大类应是发起人之间发生因设立协议纠纷,第二大类是发起人或公司与外部第三人纠纷(部分纠纷属于发起人责任纠纷)产生的先公司合同纠纷,那么第三大类应是发起人与公司之间纠纷了。


从发起人角度来说,发起人与公司之间的纠纷就是公司成立后,公司不认可发起人为设立公司垫付的费用而产生的纠纷,包括公司违反先公司合同义务时,发起人为公司承担违约责任支付的费用,因该类纠纷是在公司设立过程中产生的发起人和公司权利义务的争议,故应列入公司设立纠纷。而从公司角度来说,发起人与公司之间的纠纷就是发起人在公司设立过程中有过错后,公司进行追偿或者追责,这二种类型是一个问题的二个方面,按理说应该放入一个类型。但是为了加强发起人违约责任,发起人除了应根据设立协议向其他发起人承担约定责任(公司设立协议纠纷)外,更重要的是法律还规定了发起人应向公司承担法定责任,故将该类型归入发起人责任纠纷。


公司设立纠纷的常见法律问题


(一)公司设立无效和撤销

严格来说,公司设立无效和撤销不是公司设立纠纷的内容,而且公司设立无效的后果一直是理论界争议的热点,但为了对公司设立严重瑕疵后果有一个清晰认识,还是有必要在此做一简单介绍。


1.公司设立无效

如果已获准登记的公司由于其设立时存在严重的、不可补正的瑕疵,不符合公司设立条件,被认定为公司设立无效。公司设立无效在广义上有两种情形:一是设立失败;二是设立无效。狭义的公司设立无效仅指后者,是指公司设立虽然在形式上已经完成,甚至公司已经获得营业执照,但实质上却存在条件或程序方面的缺陷,或者设立有瑕疵,故法律上认为该公司应当予以撤销,该公司的设立应当被认定为无效。[8]


对于严重瑕疵是否导致设立无效,英美法系与大陆法系态度截然不同。英美法系从交易安全与交易效率角度考虑,认为公司成立,就成为交易网中的一个结点,若宣告公司设立无效必然使以此点为中心的众多利益受到损害,因此对瑕疵设立持较为宽松的态度。而大陆法系对严重瑕疵设立持否定的态度,多采用设立无效或者撤销公司设立的做法。


2.我国的行政撤销公司登记制度

(1)我国行政撤销公司登记制度规定及特点

我国是大陆法系,虽然对公司设立严重瑕疵持否定态度,但是我国并没有公司设立无效制度。我国《公司法》198条规定“违反本法规定,虚报注册资本、提交虚假材料或者采取其他欺诈手段隐瞒重要事实取得公司登记的,由公司登记机关责令改正,对虚报注册资本的公司,处以虚报注册资本金额百分之五以上百分之十五以下的罚款;对提交虚假材料或者采取其他欺诈手段隐瞒重要事实的公司,处以五万元以上五十万元以下的罚款;情节严重的,撤销公司登记或者吊销营业执照”,故我国采用的是行政撤销公司登记制度。该行政撤销制度特点是行政部门依职权主动启动的一种行政处罚行为,相关民事主体并没有主动权,只能向行政部门提出申请,这也是我国行政撤销公司登记制度与其他大陆法系国家公司设立无效是由利害关系人可以行使的一种私法自治权利最根本的不同。


2013年3月14日,最高人民法院《关于山西星座房地产开发有限公司不服山西省工商行政管理局工商行政登记一案法律适用问题的答复》【(2012)行他字第15号】称“《公司法》一百九十九条规定的撤销公司登记,行为性质不属于行政处罚”,应属于纠正违法行为。


(2)撤销公司设立登记是否具有溯及力

撤销公司设立登记不具有溯及力。撤销公司登记是一种行政处罚,行政处罚一般不应成为否定民事行为效力的依据,故作为行政处罚的撤销公司登记应不具有溯及力[9]。为了保护交易的安全和经济秩序的稳定,撤销公司登记决定也应区别于民法中无效和可撤销的民事行为自始无效的认定,确认其无溯及力,不应对撤销决定前公司、股东及善意第三人间产生的权利和义务发生影响。


3.公司设立轻微瑕疵补正

除出资外,《公司法》23条规定的条件都容易满足,因《公司法》2013年12月28日第三次修订时取消了最低注册资本的限制,故公司设立瑕疵,均是指不符合特殊行业要求的出资瑕疵。我国《公司法》第30条和第93条规定了公司的股东或发起人负有“资本充实责任”,即当实际出资达到了特殊行业的法定最低资本额而未达到认缴资本额时,负有缴付义务的股东或发起人应补足其差额,设立时的其他股东或发起人承担连带责任。可见为了维护公司登记的严肃性及保护交易的安全性和保护善意第三人,如实际出资达到了法定最低资本额而未达到认缴资本额,且符合《公司法》23条规定的条件,我国立法宗旨允许公司于成立之后进行补正,并不否认公司设立轻微瑕疵时公司设立的效力。


4.设立协议无效并不必然导致公司设立无效

发起人订立的公司设立协议无效,并不能导致已经设立的公司设立无效,或者被登记机关撤销登记:首先,设立协议效力仅及于设立阶段,调整的是发起人之间的关系。根据合同相对性原理,设立协议不能调整公司成立后的公司法人和股东;其次,设立协议不是公司成立的必备条件,没有签订书面的设立协议不妨碍公司的设立;最后,公司成立和解散只能根据公司法的相关规定执行,不受设立协议的影响。


(二)设立中公司起始和终止时间

设立中公司起始时间有依据订立发起人协议时间确定和订立公司章程时间确定二种争议。作为公司大纲的公司章程,并不能预定公司设立中的权利义务关系,尤其是股份有限公司章程在公司创立大会通过后生效,故公司章程的订立时间不宜作为设立中公司的起始日,设立中的公司宜以发起人订立设立协议时间确定。


设立中公司终止时间因设立中公司的命运不同而不同。如果公司设立成功,设立中公司终止于公司登记注册之日;如果公司设立失败,虽然法律并未要求此时发起人对设立中公司清算,但设立中公司必然产生费用,会在发起人之间、发起人与外部之间产生各种法律关系,所以公司设立失败后,发起人需要履行类似清算的程序,设立中公司应自这种事实上的清算程序结束时归于终止。


(三)公司设立协议和公司章程

1.公司设立协议和公司章程的区别

公司设立协议,是发起人之间达成的关于公司设立事项的协议。公司章程由股东或发起人制定的,规范公司机构和运行制定的规范性文件。二者既有联系,又有区别,二者联系在于设立协议是股东设立公司的想法,故其内容往往体现于公司章程;二者区别主要有三点:首先,公司章程是公司必备文件,设立协议则不是;其次,公司章程是依照《公司法》制定的文件,设立协议是按照《合同法》达成的文件;第三,公司章程约束公司、股东和高管,调整公司内部组织关系和经营行为,而设立协议而约束的只是发起人行为。


因为法律并不强制要求有限责任公司发起人签订设立协议,故实践中常见发起人并没有签订设立协议,而直接签订了公司章程,并将公司章程作为设立协议指导公司设立过程,此时章程具有两重意义:一是未来规范公司组织规范和运行的宪章,二是指导公司设立行为符合章程要求。


2.公司成立后,设立协议和公司章程的适用

首先,公司章程没有规定情况下,适用设立协议。但设立协议效力仅及于发起人;其次,设立协议和公司章程均有规定,看纠纷发生在哪个阶段及当事人范围。如果纠纷发生在公司设立阶段,或者纠纷主体均为发起人,则适用设立协议。如果纠纷发生在公司成立之后,或者公司与股东间,公司与管理层之间,则适用公司章程;最后,公司设立协议终于公司成立,但设立协议仍然可以约束发起人, 发起人应需承担违反设立协议的责任。


(四)设立中公司行为归属

1.发起人为设立公司以自己的名义对外签订合同而产生的纠纷的主体认定

(1)发起人以自己名义签订的先公司合同产生纠纷时合同主体的确定

发起人以自己名义为设立公司签订合同,按照《合同法》应由缔约发起人承担责任。当然如果公司成立后,对该行为予以追认,应对公司产生约束力。但在此情况下,是否由公司取代缔约发起人责任,从《合同法》的角度来说,还需要交易相对人的同意,对此《公司法司法解释三》第2条给合同相对人以选择权,合同相对人有权选择缔约发起人或者成立后的公司承担责任。


(2)公司成立后承继权利义务情况下,合同相对人可否将缔约发起人和公司作为共同被告

公司成立后一旦介入合同,实际享有了先公司合同的履约利益,缔约发起人就退出了合同,公司替代缔约发起人的地位成为合同主体[10]。除非有约定,否则二者没有承担共同责任和连带责任的法律依据。


实务中很多原告为了保险起见,将缔约发起人和公司作为共同被告一同起诉,但根据案件审理要求,法官应要求原告明确请求权基础是基于《公司法司法解释三》第2条第1款还是第2款[11]?而原告应在被告答辩前明确自己的诉讼请求和请求权基础。有些案件法官没有释明,这种情形看似原告没有明确选择缔约发起人还是公司作为合同的相对方,但可以从原告起诉公司来认定原告放弃了缔约发起人为相对人,认可公司作为合同相对方的替代地位,所以此时法院均判决公司承担责任[12]。


(3)公司成立后承继先公司合同权利义务情况下,相对人是否有权选择被告,即相对人是否有权不同意将先公司合同权利义务转让给公司

合同是双方合意的结果,如果缔约发起人以自己的名义签订合同,事先没有向合同相对人明示为设立公司签订合同,则合同相对人有权根据《合同法》第88条规定,不同意变更合同主体。即便合同签订后,由公司来履行义务,合同相对人也有权根据合同相对性原则选择缔约发起人为被告[13],此时公司履行义务可以视为代缔约发起人履行合同[14]的行为。


2.发起人为设立公司以设立中的公司的名义签订合同而产生的纠纷的主体认定

(1)发起人以设立中公司名义签订的先公司合同纠纷中合同主体的确定

设立中的公司不具备合格主体资格,以设立中公司名义签订合同,在公司未成立情况下,由缔约发起人承担责任不存在争议,但在公司成立后是否自然承继问题还是有争议的,该问题实质上就是设立中的公司和成立后公司的关系问题。德国公司法通说为“修正同体说”,即设立中的公司与成立后的公司有着相同的组织本质,所以以设立中公司名义订立的先公司合同的权利义务关系无需借助另外的转移手续即可由成立后公司继受,但是这种继受是有限制的,既发起人必须为设立行为而产生法律关系才能继受。《公司法司法解释三》接受了这一观点,第3条规定公司成立后自动承继相应的法律关系。但为了防止发起人滥用,该条第2款同时做了限制性规定,明确公司不承担发起人利用设立设立中公司名义为自己的利益与相对人签订合同的法律后果。


(2)公司成立后承继先公司合同权利义务情况下,合同相对人或者可以要求缔约发起人,或者要求缔约发起人与公司共同承担责任的问题

发起人以设立中公司的名义签订合同,可以认定签约时缔约发起人已经向合同相对人告知,该项合同交易主体是公司而非签约者个人,在公司成立情形下,要求缔约发起人承担责任或者要求缔约发起人与公司共同承担责任是违法了合同相对性原则,混淆了合同相对方,其对缔约发起人的诉讼请求应予以驳回[15]。同理,如果合同相对方违反先公司合同约定,公司成立,也应由成立后的公司提起诉讼[16]。


此类案件中应注意合同中必须具有以设立中公司签订合同的意思表示,公司成立后履行合同的情况也可以作为公司已经作为合同相对方的证据。


(五)发起人为保有商机签订合同

公司在设立过程中根据合同目的,可以分为以设立公司为目的签订的合同,和为设立后的公司保有商机而签订的经营合同,后者不是设立公司所必须要行为,企业名称登记管理办法》第19条规定,企业名称核准后,在保留期间不得用于从事生产经营活动,设立中公司局限于与设立有关的法律行为,不得进行经营行为。同时根据《民诉司法解释》62条规定,法人或者其他组织应登记未登记,行为人即以该法人或者其他组织名义进行民事活动的,以行为人为当事人,故保有商机签订的合同不适用《公司法司法解释三》第2条、第3条,其意思表示并不自然对成立后的公司产生效力,此类合同在公司成立后,应进行合同主体变更,而不能自然承继。但应该注意的是,除非设立中公司存在长期规避监管,从事与设立设立中公司无关的营业行为,否则此类合同并未违反强制性效力性规定,不应认定为无效合同。


(六)发起人筹集资金行为

发起人筹集出资款与设立公司无关。发起人在设立阶段往往会因为借款等筹资行为而与第三人签订合同,形成发起人与第三人之间的法律关系。发起人向公司出资是发起人的义务,所以作为出资人筹集出资资金的民事活动属于发起人的个人行为,因此这种融资行为形成的纠纷主体和责任均为发起人个人,与设立中公司或者此后设立的公司都没有法律上的权利义务关系,该类合同纠纷不属于公司设立纠纷案件。


(七)公司设立纠纷案由和其他几种相关案由案件的区分

1.公司设立纠纷和发起人责任纠纷的区别

发起人责任纠纷主要是规范公司设立过程中发起人的法定责任承担而产生的纠纷。在公司设立失败时,发起人应对设立行为所产生的的债务和费用负连带责任、对认股人已缴纳的股款,负返还股款并加算银行同期存款利息的连带责任等;在公司成立时,发起人应对公司承担资本充实责任、损害赔偿责任等。而公司设立纠纷主要是发起人之间因设立协议、发起人协议所产生的(履行、违约、撤销、无效、解除)纠纷,及公司成立时,发起人就设立费用与公司产生的纠纷。准确区分这二个案由的关键是原告自身的法律地位及其诉讼请求中要求承担责任的对象和法律依据。


2.公司设立纠纷和股东出资纠纷的区别

发起人之间在设立阶段因出资违约引发的纠纷是公司设立纠纷的一个常见类型。如有发起人没有按照公司设立协议的约定履行出资义务导致公司设立失败,此时已经完全履行出资义务的发起人股东就发起人协议的约定起诉没有完全履行出资义务的发起人股东承担出资违约责任,属于就设立协议引发的公司设立纠纷。如公司设立后,因有发起人、股东虚假出资、出资方式不符合约定、出资不足、逾期出资和抽逃出资,公司或者已经完全履行出资义务的股东依据公司法规定、公司章程的约定起诉该发起人、股东承担出资义务责任,则应属于股东出资纠纷。


公司设立纠纷案件诉讼操作指南


本文不讨论先公司合同纠纷这一类型的实务操作。


(一)诉讼主体

1.原告—发起人

发起人作为原告起诉的纠纷主要有二种情形,一种情形是发起人之间因公司设立协议产生的纠纷。但应注意《公司法》28条将有限责任公司违约责任的请求权仅仅赋予了按期足额缴纳出资的发起人,未守约的发起人无权要求其他守约发起人承担违约责任;二是在公司成立情形下,发起人向公司追偿为设立公司垫付的费用,包括发起人因为公司违反先公司合同义务代公司承担违约责任而垫付的费用。


2.被告

(1)发起人

发起人作为公司设立纠纷的被告主要是出现在发起人之间因公司设立协议而产生的纠纷的情形,此类案件原、被告均为发起人。


(2)公司

公司作为公司设立纠纷的被告主要在公司成立后,发起人向公司追偿为设立公司垫付的费用而产生的纠纷的情形,也包括因为公司违反先公司合同义务代公司承担违约责任而支付的费用。


3.管辖如何确定

公司设立纠纷属于与公司有关的纠纷,故应适用《民事诉讼法》26条规定,由公司住所地人民法院管辖。公司住所地是指公司主要办事机构所在地。公司办事机构不明确的,由其注册地人民法院管辖。但绝大多数公司设立纠纷都是公司设立失败情况下提起,因设立协议也是合同纠纷,故在公司设立失败情形下,应当转而根据《民事诉讼法》23条确定地域管辖,即由被告住所地或者合同履行地法院管辖。如果此时当事人在设立协议中已经根据《民事诉讼法》34条,选择了被告所在地、原告所在地、合同履行地、合同签订地、标的物所在地等与争议有实际联系地点的法院管辖,该条应为有效条款。


4.公司设立纠纷的诉讼时效

公司设立纠纷的诉讼时效适用一般诉讼时效,即“向人民法院请求保护民事权利的诉讼时效期间为三年”。


5.公司设立纠纷的诉讼请求

(1)公司设立协议纠纷的诉讼请求

如是发起人间为公司设立协议发生纠纷,发起人基于合同法,可以选择请求确定公司设立协议无效、撤销、解除或继续履行,同时要求收取股款的发起人返还出资款(认股款)、违约发起人承担违约责任和赔偿损失、分得设立阶段设立中公司取得的利润。


如是发起人与公司为设立公司垫付费用发生的纠纷,发起人可以请求公司可以归还为设立公司垫付费用及利息损失。


(2)撤销公司设立和设立协议无效的选择

因为我国确认的是公司撤销,不是设立无效,若当事人认为公司设立过程中设立行为存在瑕疵请求撤销公司设立的,应当首先依法向公司登记机关请求撤销登记。如不服公司登记机关的处理决定,且符合行政诉讼起诉条件的,可以依法提起行政诉讼。若当事人直接提起民事诉讼,请求判令撤销公司设立,法院会以有关公司撤销设立争议的处理不属于人民法院受理的民事诉讼的范围,驳回起诉或不予受理[17]但如果当事人为发起人,设立协议属于无效、可撤销或者可解除条件,则可以选择以设立协议提起公司设立纠纷诉讼,请求确定设立协议无效、或撤销,或解除,同时要求返还投资款,则可以以公司设立纠纷立案。虽然此方式没有得到法律确认撤销公司设立,但至少在经济上得到了救济,也达到发起人退出公司的目的。


6.被告的抗辩

如果发起人之间因为公司设立协议产生纠纷,被告通常从三个方面进行抗辩:1、公司设立协议中各发起人承担义务约定不明,各自的损失各自承担,各方对于公司设立失败互不承担责任;2、各发起人均有过错;3、如果是出资违约,根据《公司法》28条2款,提起诉讼的是按期足额缴纳出资的发起人,没有按期足额缴纳出资的发起人无权提起诉讼。尽管有学者认为该条有违《民法通则》113条和《合同法》120条,但是目前查询到的法院判例支持的都是履约发起人的诉讼请求,驳回了违约发起人的诉讼请求。


如果是发起人要求公司承担垫付费用,公司可从费用性质进行抗辩,即产生费用的行为是公司设立必要行为,还是保有公司商机行为所产生的费用,还是公司成立前,无照经营所产生的费用。前者由公司承担,后者只有在公司承继时,才由公司承担责任。


7.公司设立纠纷证据组织

(1)设立协议。发起人之间订立设立公司协议则是公司设立纠纷的前提。设立协议约定了各发起人在设立公司中的不同义务,如公司设立失败,则据此来确定各发起人的责任。如果设立失败由于不应归于某一发起人的情况,应按照设立协议约定的投资比例分担损失。


(2)发起人对于设立费用支出的决议。如果没有发起人决议,其他能证明各发起人同意支出费用的证据也可。


(3)原告损失的证明,即实际支出凭证或者证明。应注意公司设立前经营造成亏损的承担,未完成公司登记注册即开展经营与相关法律相悖,故不知情、不同意的发起人无需承担责任。



经典案例评析[18]


(一)案情概要

2005年4月李成军等12人以李成军名义出资270万,设立个体工商户,字号为“乌拉特前旗秦安磁选厂”(以下简称“秦安磁选厂”)2007年8月20日,合伙人会议决议同意成立“秦安矿业有限责任公司”(以下简称秦安公司),在设立公司时引进新资金。2007年8月26日,王军与李成军等12人谈判后形成第一次股东会议决议:1、同意将秦安磁选厂变更为秦安公司,将磁选厂合伙人投入的资金转为公司股金。2、2007年8月20日公司成立股东会。核定公司股东12人,股金270万元。3、选举王军为董事长、李成军为副董事长,确定杨荣莲为出纳。4、公司自2007年8月21日起运,并指定专人到相关部门办理公司注册登记等相关手续。2007年9月6日,企业名称核准为“乌拉特前旗秦安矿业有限责任公司”,预先核准的企业名称保留至2008年3月6日。


2007年9月7日,秦安公司出纳杨荣莲给王军出具了加盖有秦安公司印章的收条一张,载明“收到王军现金1396324元整”。同年12月1日,杨荣莲根据财务资料整理,写明秦安磁选厂在2007年9月至2007年12月份期间实际生产经营73天,盈利687902.00元。2007年9、10、11三个月期间秦安磁选厂购买设备、建筑材料等物品、支付人员工资等支出花费总计金额为233409.7元。


2007年12月25日王军提起诉讼,请求:1、退还投资款1396324.00元。2、按出资比例分配秦安公司名称预留登记期间的经营利润或者赔偿投资款项的利息损失(按银行同期贷款利率的四倍计算)。3、按投资比例分割库存商品、新增固定资产。


双方均认可秦安公司设立期间的账务与秦安磁选厂的账务无法区分,均表示可以忽略不计。会计董才胜出具证明生产73天利润总额687902.00元。出纳杨荣莲出具的固定资产投资和支出费用明细,总合计233409.70元。


(二)一审判决

一审法院经审理认为:12名秦安磁选厂合伙人商议将该厂改组为秦安公司,决定在设立公司时引进新资金,王军拟与李成军12人共同出资设立秦安公司,并于同年8月25日就公司设立的基本问题形成了谈判纪要,办理了公司预留名称登记,故双方共同出资设立公司的意思表示是真实、明确的。秦安公司至今未依法设立,双方均有一定责任。《公司法》对有限责任公司发起人或投资者在公司没有成立时,可否抽回出资没有明确予以禁止,故王军请求撤回出资应予以准许。公司设立期间产生的债务、盈利、新增固定资产价值应由全体股东按出资比例承担或分配,因此,对王军要求按比例分割盈利及新增固定资产价值【687902.00+233409.70)×34%=313245.97元】的诉讼请求予以支持。企业库存商品变现后扣除成本才是利润,现没有变现产生利润,故分配库存商品不予支持。判决李成均等12人退还王军出资款1396324.00元;支付王军在共同经营期间的盈利款、新增固定资产价值313245.97元,共计1709569.97元。


(三)二审判决

王军、李成军等均不服提起上诉。王军要求分割库存商品,李成军等人认为王军加入的是秦安磁选厂,其投资已成为合伙企业财产,未经清算,无权要求分割,更不能仅仅分割投资期间的盈利,应对合伙期间的盈利和亏损均要清算,要求撤销一审判决。


王军二审庭审中自认2007年4月就开始考察秦安磁选厂,其明确除已经投资的1396324元外,再未投入资金。庭审中各方均认可王军加入前秦安磁选厂帐面上无流动资金,处于亏损状态。


二审法院经审理认为:将本案定性为公司设立纠纷是正确的。李成军、尤明军仅以秦安磁选厂部分会议记录载明有王军参加为由主张王军入伙的是秦安磁选厂的理由不成立。公司设立已经不可能,双方也一致认可公司设立期间无债权债务,因此李成军等12人应该全额退还王军的投资款。由于王军设立公司的投资款实际被李成军等人用于秦安磁选厂的经营,所以李成军等12人应酌情对王军予以补偿。2007年9月至12月期间的生产经营实际属于秦安磁选厂的行为,产生的利润、库存商品和所谓的“新增固定资产”均属于秦安磁选厂的财产,王军无权要求分割。判决退还王军出资款1396324元,并按该款项补偿王军自2007年8月31日起至2007年12月15日期间按中国人民银行同期同类贷款利率计算的利息。


(四)再审判决

王军不服二审判决,向最高人民法院申请再审。最高人民法院指令陕西省高级人民法院再审本案。


本案的争议焦点问题是王军对其参与经营73天的利润及资产是否有权请求分配。秦安公司设立过程中虽磁选厂并未解散,但无论从其机构设置及人员组成情况,还是运营资金来源以及经营行为等情况看,磁选厂实际是以设立中的秦安公司从事生产经营。《公司法司法解释三》第4条规定,公司设立不能时,发起人按出资比例承担该设立阶段产生的债务的情形,但并未规定设立中公司在公司设立阶段从事经营活动产生的盈利如何分配。根据权利义务相一致的法理以及民法的公平原则,对公司设立阶段的债权分配,应比照适用债务承担的规定,发起人有权按照出资比例分配公司设立阶段从事经营行为所产生的盈利。故王军有按照出资比例参与分配其参与经营的73天中产生的利润及资产。因库存商品中铁精粉不包含在利润中,故支持王军要求分割铁精粉的请求。因王军如果后购买机器及其他费用支出是所投资资金物化,返还投资款同时要求分配资产属于重复分配,不予支持。判令退还王军出资款1396324.00元,李成军等12人支付王军在共同经营期间的盈利款和库存商品中铁精粉的利润共计268546.09元。


(五)焦点问题评析

本案的争议焦点问题是:王军对秦安公司经营73天的利润及资产是否有权请求分配,该焦点问题的实质就是王军参与经营的是秦安公司还是磁选厂,对此可以以下三个方面可以确定:1、2007年8月26日通过的股东会决议确定了秦安公司的董事长和副董事长,及秦安公司其他主要人员,确定公司自2007年8月21日开始运营。2007年9月6日取得预先核准的企业名称,故双方设立秦安公司意思表示明确,且已经实施了设立行为。2、股东会决议已将磁选厂的资金转入秦安公司,王军投资款也是转入秦安公司,故磁选厂无运营资产;3、王军以秦安公司董事长身份负责经营,重大事项由秦安公司董事会或者股东会开会决定。故上述三个事实可见,虽然秦安公司设立过程中磁选厂并未解散,但无论从其机构设置及人员组成情况,还是运营资金来源以及经营行为等情况看,都是以设立中的秦安公司从事生产经营。秦安公司是设立中的公司,根据权利义务对等原则,对公司设立阶段的债权分配,应比照适用债务承担的规定,故王军作为秦安公司发起人有权按照出资比例分配公司设立阶段从事经营行为所产生的盈利。


(六)案例启示

本案虽然被告是发起人股东,但原告请求的并不是发起人的法定责任,故不是发起人责任纠纷,而是公司设立纠纷中的公司设立协议解除纠纷,是双方就解除后的财产返还和归属产生的纠纷。


《公司法司法解释三》第4条规定了公司设立不能时,发起人按出资比例承担该设立阶段产生的债务的情形,但并未规定设立中公司在公司设立阶段从事经营活动产生的盈利如何分配。该案明确了在公司未成立情形下根据权利义务一致的法理以及民法的公平原则,比照公司设立阶段债务承担的规定,该收益应按照出资比例由发起人进行内部分配,发起人对前述收益具有分配请求权。


应注意的是,首先,虽然设立中的公司实施的设立行为局限于与设立有关的行为,但《公司登记管理条例》9条“不得用于经营活动”的规定,应当为管理性强制性规定,发起人在公司设立阶段从事生产经营的行为如违反公司登记管理有关规定,可由公司登记机关进行行政处罚,而民事法律行为只有在违反效力性强制性规定时才无效;其次,设立中公司经营违反了管理性规定的处罚方式并没有没收收入,故在公司未能成立情形下公司设立阶段收益应归属全体发起人所有。


尽管发起人可以要求分得设立阶段的收益,但设立中公司从事经营行为毕竟是法律禁止行为,发起人在公司设立阶段从事经营行为有很大风险。该行为无论发起人是否以设立中公司名义签订,公司在设立后均有是否认可的主动权。如公司成立后承认,该行为可以归入公司,如公司不承认,应视为发起人个人行为,同意该行为的发起人承担连带责任。




注释:

[1]奚晓明主编最高人民法院民事案件案由规定课题组编著《最高人民法院民事案件案由规定理解与适用》(2011年修订版),人民法院出版社。

[2]该学术观点认为设立中公司不具备法人资格,因而不具有权利能力。

[3]该学说认为设立中公司属于合伙。

[4]该学说认为股份有限公司和有限责任公司设立中公司属于无权利能力说,无限和两合公司属于合伙说。

[5]该学说认为设立中公司具有行为能力、意思能力、责任能力,能够实施一定行为,承担一定责任,具有有限法人人格,但本质上仍是非法人团体。

[6]景汉朝主编《民事案件案由新释新解与适用指南》第二版,人民法院出版社。

[7]截至2020年3月27日数据。

[8]王林清著《公司纠纷裁判思路与规范释解》,法律出版社,第49页。

[9]见《撤销公司登记无溯及效力,不能以此为理由否定公司被撤销登记之前的民事行为的效力》《民事审判与参考》研究组,载《民事审判与参考•民事审判信箱》(201102/46:246)

[10]宜昌市猇亭区人民法院2019年04月15日(2019)鄂0505民初65号判决书,“原告可以请求兆沣源公司承担合同责任。兆沣源公司承受合同权利义务后,张冬伍不应再承担合同责任”。

[11]四川省乐山市中级人民法院(2017)川11民终1628号 2017号判决书“本案中,君逸公司经该院释明后,请求由峨眉山水晶酒店公司承担合同责任,故峨眉山水晶酒店公司为本案适格主体;君逸公司对邓永洪、王江涛承担连带责任的请求,该院依法不予支持。”

[12]最高人民法院(2016)最高法民再353号判决书“郑楚波是否应作为本案被告并承担连带责任的问题”郑楚波是否应作为本案被告并承担连带责任的问题在本案中,窖醇公司既已请求东方喜炮公司承担违约责任,即不能再选择由郑楚波承担合同责任(窖醇公司向一审法院起诉请求:判令东方喜炮公司与郑楚波连带支付拖欠的货款1589366.45元)。

[13]广东省佛山市中级人民法院(2018)粤06民终9685号判决书“对于由签订合同的行为人梁建辉还是由宙丰公司承担合同责任,相对方有选择权。本案中,均安盛益公司选择由签订合同的梁建辉承担责任,符合法律规定”。

[14]上海市徐汇区人民法院2016年08月18日(2015)徐民三(知)初字第619号判决书“邳州莫泰公司并非涉案特许经营合同的缔约方,虽然其一经设立即向上海驿居公司支付涉案特许经营合同项下款项,但这只能视为代XX举履行合同的行为。XX举作为涉案特许经营合同的当事人,其依约应当享有合同项下的权利、负有相应的义务。”

[15]云南省昆明市中级人民法院(2017)云01民初700号判决书“本租赁房屋用于公司经营使用,因拟成立公司—昆明盛世天泉餐饮娱乐有限公司(名称以最终登记为准)尚未完成登记,现由该拟成立公司股东筹备代表唐中平代拟成立公司签订本合同。结合第三人实际缴纳水电费的收据,可以明确《房屋租赁合同》是被告以第三人名义对外签订合同,且租赁房产的实际使用人就是第三人昆明盛世天泉餐饮娱乐有限公司,故合同相对人并非四被告个人。┄经本院释明,原告明确不要求第三人昆明盛世天泉餐饮娱乐有限公司承担责任,故对原告的诉讼请求本院依法予以驳回。”

[16]江苏省高级人民法院(2017)苏民初13号判决书“发起人以设立中公司名义签订合同,公司成立后可以直接承继合同的权利义务,成为合同当事人。在本案中,张强是以设立中公司的名义签订《股权转让协议》,绿瀛公司作为张强指定的股权受让方,其在成立后有权提起本案诉讼。

[17]江苏省高级人民法院审理的成亨投资有限公司与南京金厦实业有限公司公司设立纠纷二审民事裁定书[(2015)苏商外终字第00039号]认为:“我国对公司设立和公司登记后争议的处理有明确的规定。《中华人民共和国公司法》第六条和第一百九十八条分别对公司登记及违法取得公司登记的处理作出了具体规定。上述规定表明,公司登记及违法取得公司登记的处理都只能是登记机关依行政职权作出,当事人对该行政行为不服,可以依法提起行政诉讼。”

南京市中级人民法院审理的原告成享投资有限公司与被告南京金厚实业有限公司公司设立纠纷一案的民事裁定书[(2014)宁商外初字第67号认为:“关于对康厚公司设立效力争议的处理是否属于人民法院受理民事诉讼范围的问题。根据《中华人民共和国公司法》第六条和第七条规定,设立公司,应当依法向公司登记机关申请设立登记,符合该法规定的设立条件的,由公司登记机关分别登记为有限责任公司或者股份有限公司;不符合该法规定的设立条件的,不得登记为有限责任公司或者股份有限公司。依法设立的公司,由公司登记机关发给公司营业执照,公司营业执照签发日期为公司成立日期。同时,根据该法第一百九十八条规定,违反该法规定,提交虚假材料或者采取其他欺诈手段隐瞒重要事实取得公司登记的,由公司登记机关责令改正;情节严重的,由公司登记机关撤销公司登记或者吊销营业执照。由此可见我国目前对公司法律人格的获得和对公司设立行为的否定,皆为行政主导模式,即由公司登记机关运用行政职权作出。即使公司设立上存有瑕,一般情况亦是由公司登记机关责令补正。”

[18]陕西省高级人民人民法院(2012)陕民再字第00010号民事判决书


网站声明:深圳张磊律师网以学习交流为目的,整合政府官网及互联网相关知识,包括但不限于知识、案例、范本和法规等。如果涉及版权、商誉等问题,请提交问题、链接及权属信息,我们将第一时间核实后根据相关法律规定及时给予处理。本文仅供交流学习,若侵犯到您的权益,敬请告知删除。
相关阅读 更多

2022

10/28

顶部

  • 简单便捷

    足不出户咨询律师

  • 金牌服务

    一对一专属顾问7*24小时金牌服务

  • 信息保密

    个人信息安全有保障

  • 电话咨询

    快速通话,高效解答

  • 热线:137-5100-6692(微信同号)

    地址:广东省深圳市福田区深南大道1003号大中华国际金融中心A座7层701室

    Copyright © 2020 深圳市法商法务咨询有限公司 版权所有粤ICP备2020092935号

    粤公网安备 44030602005839号

    分享-微信 ×