一站式法律咨询服务平台法议网欢迎您!
咨询热线

137-5100-6692

合同纠纷
在线法律咨询
将会有专业律师为您解答疑惑
首页 / 合同纠纷 / 合同诉讼 / 民间借贷纠纷
深圳民间借贷案件审理要点、裁判标准
民间借贷纠纷 1617 时间:2020-07-25


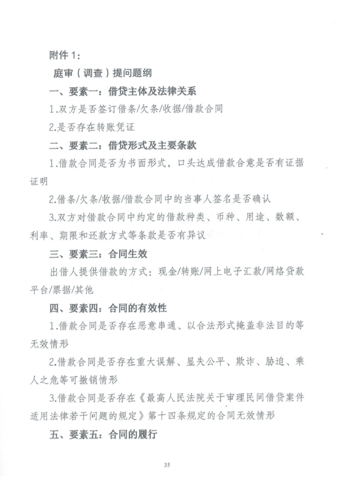
附:法官庭审(调查)提问提纲。






网站声明:深圳张磊律师网以学习交流为目的,整合政府官网及互联网相关知识,包括但不限于知识、案例、范本和法规等。如果涉及版权、商誉等问题,请提交问题、链接及权属信息,我们将第一时间核实后根据相关法律规定及时给予处理。本文仅供交流学习,若侵犯到您的权益,敬请告知删除。
相关阅读 更多

2020

07/25

顶部

  • 简单便捷

    足不出户咨询律师

  • 金牌服务

    一对一专属顾问7*24小时金牌服务

  • 信息保密

    个人信息安全有保障

  • 电话咨询

    快速通话,高效解答

  • 热线:137-5100-6692(微信同号)

    地址:广东省深圳市福田区深南大道1003号大中华国际金融中心A座7层701室

    Copyright © 2020 深圳市法商法务咨询有限公司 版权所有粤ICP备2020092935号

    粤公网安备 44030602005839号

    分享-微信 ×